Implementação da Jornada de Busca de Dados de Projetos → +2.000 Novos Usuários Orgânicos.

Meu Papel

Como Product Designer, liderei a criação da primeira solução estruturada de consulta pública da instituição:

  • Arquitetura de Busca e Filtros: Estruturação da jornada de descoberta de projetos por município, estado e categoria.
  • Implementação de Data Analytics: Configuração do Google Analytics para medir o sucesso da nova feature e o engajamento dos cidadãos.
  • Handoff e Design System: Criação de um Style Guide escalável para suportar a expansão da base de dados sem perda de performance.
  • Consultoria Estratégica: Apoio a stakeholders na tradução de dados brutos em decisões de conteúdo.

Foco: Conformidade Legal, UX Service e Decisões Orientadas a Dados.

Créditos

2023

Contexto e Desafio

O IPGC, como OSCIP, tinha o desafio legal de detalhar dados de projetos públicos para a população brasileira. A plataforma anterior era estática, dificultando a análise de engajamento e a transparência ativa.

 

O Desafio: Transformar dados técnicos dispersos em um sistema de busca intuitivo, escalável e orientado a métricas.

O que foi feito

Redesign do Website Institucional como um todo, e criação do banco de dados sobre projetos da instituição para viabilizar a consulta de dados aberta a todos.

Resultados e Impacto Real

A nova jornada de busca gerou dados confiáveis para a avaliação contínua da experiência:

+ 0

 acessos orgânicos

Validação da arquitetura de informação e indexação dos projetos.

+ 0 min

de tempo médio de engajamento

Retenção Qualificada, indicando consumo efetivo dos dados públicos.

+ 0

Novos usuários

Crescimento orgânico impulsionado pela facilidade de descoberta da ferramenta.

Prova Social :

Durante uma audiência pública em Campos Novos (SC), um cidadão mencionou o uso espontâneo do site para fiscalizar dados relevantes do projeto de sua cidade, provando a eficácia da solução no mundo real.

Aprendizados Estratégicos:

  • Design Ops: O Style Guide sistematizado tornou-se uma alavanca que conecta design e entrega de produto.
  • Data-Driven Design: Métricas só geram valor real quando traduzidas em melhorias de fluxo e clareza para o usuário final.
  • Escalabilidade: A estruturação da V1 permitiu a expansão da base de dados de mais de 117 projetos com baixo esforço técnico.

Descoberta

  1. Diagnóstico inicial
    • Auditoria do site existente
    • Reseach e Discovery

O processo inicial contou com iteração dos membros da equipe da Assessoria de Comunicação, com insights de colaboradores relevantes e Key players, além de rodadas de entrevistas com os mesmos para entender melhor as necessidades da instituição com o projeto.

Devido à ausência de dados legados, conduzi uma pesquisa primária quantitativa e qualitativa com usuários reais para embasar as decisões.

Insights

0 %

dos entrevistados

Entendem o escopo de atuação do IPGC com inconsistências:

Isso prova que o problema não é a falta de informação, mas a clareza e arquitetura delas.

0 %

de usuários

Fariam a busca de dados dos projetos em um Computador Desktop, durante o horário de trabalho.

Definimos duas personas arquetípicas para mapear os diferentes níveis de interação com o sistema.

Esse mapeamento foi essencial para alinhar a interface aos hábitos digitais dos usuários e garantir que a solução atendesse tanto às necessidades de agilidade técnica quanto às de validação institucional.

A estratégia

Como executamos

    • Criação do fluxo de jornada do usuário
    • Criação de Wireframes de baixa e média fidelidade

Consolidados os insights da fase de discovery, estruturamos o User Flow para mapear a jornada ideal. O objetivo foi traduzir as necessidades dos usuários em uma navegação lógica, garantindo que o acesso aos dados fosse fluido e eficiente no dia a dia.

Iniciei a materialização da solução através de rabiscosframes, utilizando o papel como ferramenta de iteração rápida. Essa abordagem permitiu validar a arquitetura de informação e a hierarquia visual antes de qualquer pixel ser desenhado. Com a estrutura definida, desdobrei os rascunhos em um fluxo navegável, conectando a Home às páginas críticas para garantir uma jornada coesa e sem fricção.

RabiscoFrame IPGC
Wireframe Baixa Fidelidade IPGC

 O Design Visual (Execução)

Após a validação das estruturas em baixa fidelidade, avançamos para a interface de alta fidelidade no Figma.

Identificamos que a instituição ainda não possuía um ecossistema visual padronizado para produtos digitais. Diante disso, estruturei a primeira versão do Style Guide digital do IPGC, respeitando o Brandbook existente, e criando uma fundação de componentes reutilizáveis que respeitam a marca, mas priorizam a acessibilidade e a consistência em toda a jornada do usuário.

Style Guide IPGC V1

Brand-primary-IPGC
brand-secondary-IPGC
Neutral-IPGC
black and white-IPGC
success - caution - fail - IPGC
Fontes - Site IPGC
Espaçamentos Site IPGC

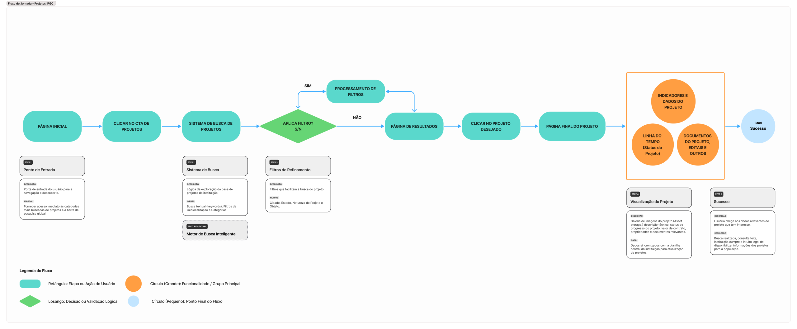
Fluxo de Jornada para obtenção de informações

Montamos uma nova jornada de usuário que levasse o usuário através da Home Page as informações de interesse, enquanto asseguramos a relevância da instituição, com provas sociais e de autoridade.

Tabela de Dados - IPGC
Busca de Dados Desktop - IPGC
Busca de Dados Mobile - IPGC

Resultados e Impacto Real

A nova jornada de busca gerou dados confiáveis para a avaliação contínua da experiência:

+ 0

 acessos orgânicos

Validação da arquitetura de informação e indexação dos projetos.

+ 0 min

de tempo médio de engajamento

Retenção Qualificada, indicando consumo efetivo dos dados públicos.

+ 0

Novos usuários

Crescimento orgânico impulsionado pela facilidade de descoberta da ferramenta.

Prova Social :

Durante uma audiência pública em Campos Novos (SC), um cidadão mencionou o uso espontâneo do site para fiscalizar dados relevantes do projeto de sua cidade, provando a eficácia da solução no mundo real.

 Aprendizados e próximos passos

  • Um Style Guide bem definido e sistematizado é uma alavanca estratégica que conecta design e produto
  • Métricas só geram valor quando traduzidas em decisões concretas
  • Priorizar clareza e navegação é essencial em sites institucionais com múltiplos públicos

Próximo passo natural: testes de usabilidade moderados para refinar jornadas críticas com base em dados quantitativos e qualitativos.

Site Antigo IPGC

Antes

Site Novo IPGC

Depois

Obrigado!
 
Vamos criar algo relevante juntos.
 
Acompanhe também no LinkedIn